реферат скачать
 
Главная | Карта сайта
реферат скачать
РАЗДЕЛЫ

реферат скачать
ПАРТНЕРЫ

реферат скачать
АЛФАВИТ
... А Б В Г Д Е Ж З И К Л М Н О П Р С Т У Ф Х Ц Ч Ш Щ Э Ю Я

реферат скачать
ПОИСК
Введите фамилию автора:


Курсовая: Роль бухгалтерского учета в управлении предприятием

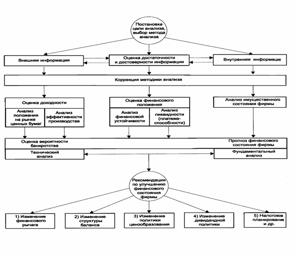
2.2.2. Формирование аналитического баланса Несомненно, что анализ финансового состояния должен проводиться на основе баланса-нетго, очищенного от регулирующих статей (см. выше). Однако и этого недостаточно. Действующая в настоящее время отчетная форма в отдельных случаях относит син­тетические счета к разделам баланса недостаточно корректно. Таким образом, прежде чем проводить анализ финансового состояния предприятия, следует сфор­мировать аналитический (пригодный для анализа) баланс. Схема 1 Структура полного финансового анализа фирмы

Курсовая: Роль бухгалтерского учета в управлении предприятием

Перечень процедур преобразования отчетной формы баланса в аналитический баланс зависит от конкретных условий. Этот перечень нельзя заранее определить на все случаи. Каждый аналитик в соответствии со своей квалификацией и опытом решает эту проблему по-своему. Важно, чтобы были поправлены показатели, наи­более существенно искажающие реальную картину. Можно предложить следующие рекомендации[9]: ü необходимо уменьшить общую сумму капитала (валюты баланса) на величину убытков, записанных в активной части баланса. Одновременно уменьшить на ту же сумму собственный капитал; ü исключить из общей суммы капитала (валюты баланса) величину «Расходов будущих периодов». На эту же сумму необходимо уменьшить размеры собственного капитала и материально-производственных запасов; ü увеличить размеры материально-производственных запасов на сумму НДС по приобретенным ценностям; ü исключить из суммы материально-производственных запасов стоимость товаров отгруженных. На эту же сумму необходимо увеличить размеры дебиторской задолженности; ü следует обратить внимание на сумму задолженности участников по вкладам. Наиболее существенное искажение может наблюдаться в акционерных обществах открытого типа при первичном размещении акций. В соответствии с нормативными документами в уставный капитал записывается вся сумма эмиссии в момент реги­страции уставного капитала, до реальной подписки на акции. Иначе говоря, стои­мость активов и стоимость собственного капитала повышается в балансе прежде­временно. Для получения реальной картины необходимо уменьшить собственный капитал, валюту баланса и внеоборотные активы на сумму не проданных и не обес­печенных подпиской акций. ü следует выделить в статье целевого финансирования и поступлений суммы, полу­ченные безвозмездно на развитие производства (например, субсидия местного бюд­жета на реконструкцию овощехранилища), и суммы, полученные для внепроизводственного потребления (например, плата родителей за содержание детей в детском саде). Первый тип сумм следует оставить в составе собственного капитала, а второй – перевести из собственного капитала в краткосрочную задолженность или вообще вы­вести из валюты баланса (за счет уменьшения ликвидных средств и собственного ка­питала); ü в случае превышения полученных работниками предприятий долговремен­ных ссуд над кредитами банков для работников необходимо выявленную сумму актива перевести в недвижимое имущество (иммобилизованные средства), од­новременно увеличив на ту же сумму долговременные обязательства и умень­шив на ту же сумму собственный капитал (например, за счет нераспределен­ной прибыли). Второй способ – полное исключение выявленной суммы из ва­люты баланса за счет соответствующего уменьшения ликвидных средств и соб­ственного капитала; ü следует перевести из долгосрочных обязательств в краткосрочные те суммы долговременных кредитов и займов, которые должны быть погашены в насту­пающем году, включая ссуды, не погашенные в срок; ü уменьшить сумму краткосрочных обязательств (заемных средств) на величину «Расчетов по дивидендам», «Доходов будущих периодов», «Фондов потребления» и «Резервов предстоящих расходов и платежей». На эту же сумму необходимо увели­чить размеры собственного капитала; ü по возможности (на основе данных внутреннего анализа) следует выявить иммобилизацию средств, скрытую в составе дебиторской задолженности и прочих текущих активов. Критерием здесь должна служить низкая ликвид­ность или полная неликвидность обнаруженных сомнительных сумм. Эти суммы должны быть переведены в раздел недвижимости с одновременным переме­щением соответствующих сумм из собственного капитала в долговременную задолженность, или полностью исключены из валюты баланса, ликвидных средств и собственного капитала; ü следует перевести дебиторскую задолженность, которая может быть погашена не ранее чем через год, в раздел недвижимости. На основании аналитического баланса проводится расчет и оценка динамики ряда коэффициентов, характеризующих ликвидность, финансовую устойчивость, эффективность производства. По результатам анализа осуществляется прогноз вероятности банкротства предприятия и дается оценка его кредитоспособности. 2.3. Финансовый анализ Анализ финансового положения фирмы, осуществляемый на осно­ве данных бухгалтерской отчетности, позволяет отследить тенденции ее развития, дать комплексную оценку хозяйственной, коммерческой дея­тельности. Он служит связующим звеном между выработкой управлен­ческих решений и собственно производственно-предпринимательской деятельностью фирмы. Финансовый анализ обычно включает два основополагающих и вза­имосвязанных аспекта: анализ финансового состояния фирмы и анализ финансовых результатов ее деятельности. Финансовое состояние выявляется на основе использования систе­мы показателей, отражающих наличие, размещение, использование, движение ресурсов предприятия в денежном измерении. Оно форми­руется под воздействием многообразных организационно-технических и производственно-хозяйственных факторов. Финансовые результаты деятельности предприятия в рыночной сфе­ре оцениваются также целой системой индикаторов, определяющую роль среди которых играет прибыль и ее производные. 2.3.1. Основные направления оценки финансового состояния. К основным направлениям анализа финансового состояния предпри­ятия относятся: ü анализ динамики состава и структуры имущества предприятия; ü оценка движения источников финансирования; ü анализ состояния запасов и затрат; ü анализ финансовых коэффициентов. Анализ финансового состояния начинают с изучения состава и структуры имущества по данным актива баланса по следующей схеме (приложение 6). Баланс позволяет дать общую оценку изменения всего имущества предприятия, выделить в его составе оборотные (мобильные) и внеобо­ротные (иммобилизованные) средства. Анализ динамики состава и структуры имущества дает возмож­ность установить размер абсолютного и относительного прироста или уменьшения всего имущества. Прирост (уменьшение) актива свидетель­ствует о расширении (сужении) деятельности предприятия. Показатели структурной динамики отражают долю участия каждого вида имущества в общем изменении совокупных активов. Их анализ позволяет сделать вывод о том, в какие активы вложены вновь привле­ченные финансовые ресурсы или какие активы уменьшались за счет оттока финансовых ресурсов. Оценка движения источников финансирования. Структура пассива баланса подразделяет источники средств на собственные и заемные. Внутренние накопления образуются за счет распределения валовой, а затем и чистой прибыли. Для выполнения аналитического исследования о привлечении в обо­рот предприятия в отчетном периоде дополнительных средств использу­ются данные формы № 1 (Приложение 8). Очень важным моментом является оценка состояния запасов и за­трат. Здесь необходимо установить обеспеченность предприятия нор­мальными переходящими запасами сырья, материалов, незавершенного производства, готовой продукции, выявить изменение и ненужные запа­сы материальных ресурсов, незавершенного производства, готовой продукции и вскрыть причины их образования. Источники анализа – баланс, данные складского и аналитического учета. Для характеристики состояния запасов и затрат сравнивают фак­тические остатки на конец года с наличием их на начало периода (при­ложение 7). 2.3.2. Система относительных показателей финансовой устойчивости предприятия. Финансовые коэффициенты представляют собой относительные по­казатели финансового состояния предприятия (приложение 10). Одной из важнейших характеристик устойчивости финансового со­стояния, его независимости от заемных средств является коэффици­ент автономии (Ка ), равный отношению собственного капитала к об­щему итогу баланса. Нормальное ограничение – Ka³0,5 означает, что все обязательства предприятия могут быть покрыты его собствен­ными средствами. Рост коэффициента автономии свидетельствует об увеличении финансовой независимости предприятия. Коэффициент автономии дополняется коэффициентом соотношения заемных и собственных средств, равным отношению величины обяза­тельств предприятия к величине его собственных средств (Kз/a). Огра­ничение: Кз/а £ 1. При сохранении минимальной финансовой стабильности предприя­тия коэффициент соотношения заемных и собственных средств дол­жен быть ограничен сверху значением отношения стоимости мобиль­ных средств предприятия к стоимости его иммобилизованных средств. Этот показатель называют коэффициентом соотношения мобильных и иммобилизованных средств (Км/и). Значение коэффициента К м/и в большой степени обусловлено отраслевыми особенностями кругообо­рота средств. Весьма существенной характеристикой устойчивости финансового состояния является коэффициент маневренности (Км), равный отноше­нию собственных оборотных средств предприятия к общей величине ис­точников собственных средств. Этот показатель определяет, какая часть собственных средств предприятия находится в мобильной форме, позволяющей относительно свободно маневрировать этими средствами. Весомые значения коэффициента маневренности положительно харак­теризуют финансовое состояние. Нормальное ограничение Км ³0,5. Одним из главных относительных показателей устойчивости финан­сового состояния является коэффициент обеспеченности запасов и за­трат собственными источниками формирования (Ко). Он равен отноше­нию величины собственных оборотных средств к стоимости запасов и затрат предприятия. Нормальное ограничение, полученное на основе статистических усреднений данных хозяйственной практики, имеет вид: Ко³0,6-0,8. Структуру средств предприятия характеризует коэффициент иму­щества производственного назначения (Кп.и.м.)' равный отношению суммы стоимостей основных средств, капитальных вложений, оборудо­вания, производственных запасов и незавершенного производства к итогу баланса (ограничение Кп.и.м.³0,5). В случае снижения показателя ниже указанной границы необходимо привлекать долгосрочные заем­ные средства. В качестве частного показателя финансовой устойчивости исчисляют коэффициент долгосрочного привлечения заемных средств (Kg), равный отношению величины долгосрочных кредитов и заемных средств к сумме источников собственных средств предприятия и долгосрочных кредитов и займов. Коэффициент краткосрочной задолженности (Кк), выражает долю краткосрочных обязательств предприятия в общей сумме обяза­тельств. Коэффициент кредиторской задолженности и прочих пассивов (Кк,з) выражает долю кредиторской задолженности и прочих пассивов в общей сумме обязательств предприятия. Коэффициент ликвидности, или коэффициент покрытия (Кл), равен отношению стоимости всех оборотных средств предприятия (за выче­том расходов будущих периодов и иммобилизации по статьям разде­ла III актива) к величине краткосрочных обязательств. Коэффициент покрытия показывает платежные возможности предприятия. Его вели­чина зависит от отрасли производства, длительности производственно­го цикла, структуры запасов и затрат и ряда других факторов (огра­ничение Кл³2). Коэффициент прогноза банкротства (Кпб) характеризует удельный вес чистых оборотных средств в сумме актива баланса. Если пред­приятие испытывает финансовые затруднения, то данный коэффициент снижается, и следует проводить санацию (оздоровление) предпри­ятия. Результаты анализа финансовых коэффициентов и верно сделан­ные выводы позволяют вовремя вывести предприятие из кризисного положения, стабилизировать его производственно-хозяйственную дея­тельность. 2.3.3. Анализ финансовых результатов деятельности предприятия. Различные стороны производственной, сбытовой, финансовой дея­тельности предприятия получают законченную денежную оценку в сис­теме показателей финансовых результатов. Конечный финансовый результат деятельности предприятия – это прибыль или убыток. Пб = Пр + Ппр + Пвн , где: Пб – балансовая прибыль или убыток; Пр – результат от реализации товарной продукции; Ппр – результат от прочей реализации; Пвн – доходы и расходы от внереализационных операций. Задачами анализа финансовых результатов деятельности предпри­ятия являются: оценка динамики показателя прибыли, обоснованности фактической величины образования и распределения прибыли; выявле­ние и изменение воздействия различных факторов на прибыль; оценка резервов роста прибыли. 2.3.4. Оценка уровня и динамики показателей финансовых результатов деятельности предприятия проводится по схеме (приложение 9). На основе данных таблицы, составленной по схеме, делают выво­ды о росте или уменьшении балансовой прибыли, вскрывают причины изменений по каждому фактору прибыли. Балансовая прибыль отра­жает общий финансовый результат производственно-хозяйственной деятельности предприятия в отчетном периоде с учетом всех ее сто­рон. Важнейшая составляющая этого показателя – прибыль от реали­зации продукции, которая имеет прямую связь с факторами произ­водства и реализации продукции. В этой связи особое внимание дол­жно уделяться анализу причин и факторов изменений по данному по­казателю (Методика формализованного расчета факторных влияний на прибыль от реализации продукции до­статочно полно освещена в литературе). К факторам, в основном оказывающим влияние на изменение при­были от реализации продукции, относятся изменения: ü объема реализации; ü структуры реализации; ü цен на сырье, материалы и т.д.; ü уровня затрат материальных и трудовых ресурсов; ü внепроизводственных расходов. 2.3.5. Анализ уровней рентабельности. При оценке уровней рентабельности используются следующие по­казатели: ü общая рентабельность производства, рассчитываемая как отно­шение балансовой прибыли к среднегодовой стоимости основ­ных производственных фондов запасов и затрат; ü рентабельность реализованной продукции, исчисленная как отно­шение прибыли от реализованной продукции в оптовых ценах предприятия. Схема анализа уровня рентабельности производства представлена в приложении 11. Изучение факторов, влияющих на показатель рентабельности про­изводства, проводится в динамике (в сравнении с данными за предыду­щие годы). К факторам, в основном влияющим на рентабельность производст­ва относятся: ü рентабельность реализованной продукции; ü коэффициент фондоемкости продукции; ü коэффициент закрепления оборотных средств. Таким образом, проведение глубокого финансового анализа дея­тельности предприятия позволит определить потенциальные возможно­сти фирмы, их соответствие сложившимся рыночным условиям. 3. Прогнозирование показателей финансово-хозяйственной деятельности фирмы 3.1. Методы прогнозирования Анализ финансового положения фирмы про­водится по данным ретроспективы для повыше­ния обоснованности решений принимаемых на перспективу. Поэтому прогнозирование финан­совых показателей является логическим заверше­нием анализа. Оно обеспечивает менеджеров ин­формацией о финансовом состоянии фирмы в будущем, которое сложится под влиянием: 1) исходного уровня (финансового состояния фирмы в ретроспективном периоде); 2) управленческих решений по финансово-хозяйственной деятельности фирм; 3) внешних факторов (рыночная конъюнктура, ситуация в стране и т.п.). Прогнозирование финансового состояния выполняется для того, чтобы получить ответы на два вопроса ü как это может быть (какими могут стать финансовые показатели, если не будут приняты ра­диальные меры по их изменению); ü как это должно быть (какими должны стать финансовые показатели фирмы для того, чтобы ее финансовое состояние обеспечивало высокий уровень конкурентоспособности). Прогнозирование с целью получения ответа на первый вопрос принято называть исследовательским, на второй - нормативным. В условиях рыночной экономики, в особенности кризисной, инфляционной, влияние внешних факторов слабо предсказуемо. Поэтому достоверность исследовательского прогноза может быть "невысокой. Однако его выполнение полностью обосновано. Самым простым видом финансовых прогно­зов является расчет ожидаемой прибыли при раз­личных вариантах изменения выручки, способов оплаты продукции, издержек и т.д. Прогноз мо­жет выполняться в реальных или номинальных ценах. Значительно более сложен комплексный прогноз финансового состояния фирмы. Наиболее распространены прогнозы на средне­срочную перспективу (1–3 года). Они входят состав­ной частью в бизнес-планы фирм. Более длитель­ные периоды (3–5 лет) необходимы для принятия решений по стратегическим вопросам. В России в 1991–1996 гг. долгосрочные прогнозы были по сути невозможны из-за высокой непредсказуемости вне­шних факторов. Прогноз – это вероятностное суждение о буду­щем, полученное путем использования совокупности научных методов. В прогнозировании экономических, в том чис­ле финансовых показателей применяется совокуп­ность специальных методов и приемов, которые принято делить на три группы: ü методы экстраполяции; ü методы экспертных оценок; ü методы математического моделирования. Для прогнозирования показателей финансово­го состояния целесообразно использовать комп­лекс методов. За счет этого снижается риск про­гноза (повышается достоверность результатов прогнозирования). Суть метода экстраполяции состоит в распрост­ранении на будущее тенденций, сложившихся в рет­роспективе Методики и алгоритмы экстраполяции экономи­ческих показателей изложены в литературе по ма­тематической статистике. Следует иметь в виду, что формальное применение экстраполяции экономи­ческих показателей может привести к получению совершенно недостоверных результатов. В частно­сти, экстраполяция тенденций снижения выручки многих предприятий в 1991–1995 гг. приведет к отрицательным значениям выручки в 1997–1999 гг. Аналогичные абсурдные показатели можно полу­чить, пытаясь экстраполировать финансовые по­казатели. Экстраполяция должна сочетаться с глубоким экспертным анализом тенденций развития финансовых процессов. Методы экспертных оценок можно использо­вать для исследовательских и нормативных про­гнозов. Они основываются на обработке мнений экспертов по поводу динамики финансовых про­цессов, выявленных путем проведения специаль­ных процедур (анкетирование, интервьюирова­ние и др.). Экспертами должны быть специалис­ты высокой квалификации, профессионально за­нимающиеся изучением и/или управлением эко­номикой и финансами фирм. Анкетирование про­водится по специально разработанным анкетам. Обработка результатов опроса экспертов должна дать обобщенные (согласованные, интегрирован­ные) оценки, используемые в прогнозе. Часто проводится оценка компетентности экспертов, используемая для взвешивания их мнений. Методы моделирования основаны на постро­ении моделей типа[10] Y=J(X1;X,;...;Xn) (1) где Y - результативный признак (показатель, прогноз которого необходим); Х1, ...,Хn - факторные признаки (факторы, вли­яющие на результативный признак). Прогнозируя значения факторных признаков путем экстраполяции или экспертного анализа и подставляя прогнозные значения в модель (1), можно получить прогнозное значение результа­тивного признака. Задача специа­листа, выполняющего прогноз финансовых про­цессов, состоит в оценке реально ожидаемых показателей, т.е. ожидаемых значений и ожидае­мого диапазона. 3.2. Прогнозный баланс. Принципы разработки Прогнозный баланс составляется после пла­нирования (прогнозирования) выручки, прибы­ли и др. показателей финансового отчета, так как изменения баланса включают результаты исполь­зования прибыли. Баланс, как и показатели фи­нансового отчета, прогнозируется на основе пред­положений исследователя о динамике денежных активов. Но предположения относятся уже к ис­пользованию прибыли, изменению активов и обязательств, структуре обязательств и активов и т.п. Главная задача формирования прогнозного баланса - обеспечение его сводимости. Эта зада­ча возникает в связи с тем, что активы и пассивы прогнозируются независимо друг от друга. В ча­стности, анализируя имущественный потенциал, исследователь может заложить в прогноз рост основного капитала фирмы. Кроме того, в про­гнозный баланс должно быть заложено предпо­ложение о темпах роста запасов и затрат, в осо­бенности при нехватке оборотных средств. Эти предпосылки должны быть сбалансированы с ис­точниками капитала. Наиболее распространенным методом обеспечения сводимости баланса является метод "пробки"[11]. Если рост активов прогнозируется более быстрым, чем рост обязательств и собственного капитала, то "пробка" означает необходимость привлечения дополнительного финансирования, например, долгосрочных кредитов. Привлечение долгосрочных кредитов снизит чистую прибыль и возможности финансирования за счет собственных источников. Первоначально существовавшая "пробка" может сохраниться и баланс вновь не будет достигнут. Дополнительно следуя изменить дивидендную политику. Только путем нескольких итераций баланс достигается. Причем на каждой итерации исследователь должен обо­сновать финансовые решения. Заключительной стадией финансового прогно­зирования должен быть анализ чувствительнос­ти прогноза на изменения предпосылок. Частично этот анализ содержится в оценке оптимистических и пессимистических значений экономических показателей; в использовании вариантам оценок инфляционных процессов. Более полный анализ может включать построение сценария раз вития фирмы в виде множества вариантов. Каждый вариант основан на предположениях о: ü темпах роста объема продаж; ü изменениях издержек производства; ü обновлении активов; ü кредитной политике и т.д. Одновременно целесообразно оценить вероятность вариантов развития, отказавшись от недостижимых и маловероятных. Далее финансовые менеджеры должны проанализировать соответ­ствие вероятных вариантов стратегии развития фирмы и возможных потерь в случае необходимости изменения вариантов в ходе их реализации. Под выбранные варианты финансового развития планируются соответствующие мероприятия. Вторым методом разработки прогнозного баланса роста является "метод процента от продаж"[12]. Суть метода в том, что плановые (прогнозные) значения финансовых показателей увязываются с объемом продаж. Полученные в отчетном периоде коэффициенты (отношения финансового показателя к объему продаж) переносятся на плановый (прогнозный) период. Метод весьма прост и дает точные результаты, если удовлетворяются следующие предпо­сылки: ü фирма работает стабильно; ü производственные возможности фирмы ис­пользуются полностью, т.е. резерва отдельных активов нет; ü развитие фирмы, увеличение объем продаж требует привлечения инвестиций.

Заключение

Если мы обратимся к статье 1 федерального закона «О бухгалтерском учете» от 21 ноября 1996 года № 129-ФЗ[13], то в пункте 3 можем прочитать, что к основным задачами бухгалтерского учета относятся: «формирование полной и достоверной информации о деятельности организации и ее имущественном положении, необходимой внутренним ., а также внешним . пользователям бухгалтерской отчетности», и «предотвращение отрицательных результатов хозяйственной деятельности организации и выявление внутрихозяйственных резервов обеспечения ее финансовой устойчивости». Таким образом, изменение системы общественных отношений, форм собственности, а также гражданско-правовой среды привело к повышению роли бухгалтерского учета в управлении предприятием, вывело его за рамки простого сбора, регистрации и обобщения информации. Бухгалтерский учет все чаще используется как источник информации для принятия управленческих решений. Однако в силу своей спе­цифики финансовый (бухгалтерский) учет – учет, обращенный в прошлое, он имеет харак­тер регистрации (обязательно в денежном из­мерителе) состояния имущества и финансов предприятия на данный момент времени. Произошел факт хозяйственной деятельнос­ти – нужно отразить его в документах. Нет до­кумента – нет и факта хозяйственной деятель­ности. Естественно, что факт можно отразить только после того, как он состоялся. Это так называемый „посмертный учет", то есть когда уже ничего сделать нельзя, кроме как обоб­щить и принять факты. А управлять нужно в момент возникновения факта. Итак, одна из проблем, связанная с бухгалтерской информацией, – это пробле­ма оперативности. Вторая проблема связана с формой и содержанием той финансовой отчет­ности, которую готовит бухгалтерия. Западная бухгалтерия издавна имеет так на­зываемый двухкруговой характер (такая систе­ма существовала и в отечественном учете до начала 30-х годов) [14]. Первый круг – это учет фи­нансовых потоков (поступлений от реализа­ции товаров и услуг, привлеченных финансо­вых средств, расчетов с контрагентами, при­были). Результатом его является финансовая отчетность предприятия, или «финансовый паспорт». Эта информация о финансовом и имущественном состоянии предприятия предназначена для инвесторов, кредиторов, государства, потен­циальных и реальных собственников. Соответственно, государство вынуждено рег­ламентировать порядок предоставления «пас­портных данных» - отсюда необходимость в создании национальных стандартов учета. Кроме того, мировая экономика настолько ин­тегрирована, что в 70-е годы возникла пробле­ма международной стандартизации. Сегодня существует более тридцати международных стандартов по бухучету, и хотя они носят реко­мендательный характер, статистика показывает, что ими пользуется 70-90% национальных предприятий и организаций на Западе. Второй круг учета связан с преобразованием факторов бизнеса в продукты и услуги в резуль­тате производственной деятельности. Это учет материальных потоков, а также затрат и себес­тоимости производимой продукции. Но пос­кольку основным пользователем этой инфор­мации в рыночной экономике являются не го­сударство и не какие-то иные внешние контра­генты, а исключительно менеджеры компании, то в отличие от первого круга в регламентацию второго никто не вмешивается. Это право ру­ководителя, который, впрочем, может и здесь придерживаться международных стандартов. В результате такого разделения достигается более точный учет результатов деятельности предприятия – ведь финансовые и материаль­ные потоки живут по разному времени: скажем, в момент, когда приходят деньги за реали­зованную продукцию, в процессе производства учитываются уже совершенно другие ресурсы. К сожалению, российский бухгалтерский учет в настоящее время ориентирован в большей степени только на формирование «финансового паспорта» организации, не отвечая потребностям предприятий в информации для принятия управленческих решений.

Список литературы

1. Реформа бухгалтерского учета. Федеральный закон «О бухгалтерском учете». Одиннадцать положений по бухгалтерскому учету. – 3-е изд., измененное и дополненное – М.: Издательство «Ось-89». 1999 г. 2. Финансовое управление фирмой / В.И.Терехин, С.В. Моисеев, Д.В.Терехин, С.Н.Цыганков; под ред. В.И.Терехина. – М.: ОАО «Изд-во «Экономика». 1998 г. 3. Ковалев А.И., Привалов В.П. Анализ финансового состояния предприятия.. 2-е изд., переработанное и дополненное – М.: Центр экономики и маркетинга. 1997 г. 4. Пешкова Е.П. Маркетинговый анализ в деятельности фирмы. – М.: «Ось-89». 1999 г. 5. 7 нот менеджмента. – М.: «ЗАО Эксперт». 1998 г. 6. Ефимова О.В. Финансовый анализ. 2-е изд., переработанное и дополненное. – М.: «Бухгалтерский учет». 1998 г. 7. Донцова Л.В., Никифорова Н.А. Годовая и квартальная отчетность. Учебно-методическое пособие по составлению. – М.: «Дело и Сервис». 1998 г. 8. Черников И.С. Бухгалтерский учет и анализ финансово-хозяйственной деятельности на малом предприятии. – М.: Юрайт. 1998 г. 9. Моляков Д.С. Финансы предприятий отраслей народного хозяйства: Учебное пособие. – М.: Финансы и статистика. 1996 г. Приложение 1

ИНН

Страницы: 1, 2, 3, 4, 5


реферат скачать
НОВОСТИ реферат скачать
реферат скачать
ВХОД реферат скачать
Логин:
Пароль:
регистрация
забыли пароль?

реферат скачать    
реферат скачать
ТЕГИ реферат скачать

Рефераты бесплатно, курсовые, дипломы, научные работы, реферат бесплатно, сочинения, курсовые работы, реферат, доклады, рефераты, рефераты скачать, рефераты на тему и многое другое.


Copyright © 2012 г.
При использовании материалов - ссылка на сайт обязательна.