реферат скачать
 
Главная | Карта сайта
реферат скачать
РАЗДЕЛЫ

реферат скачать
ПАРТНЕРЫ

реферат скачать
АЛФАВИТ
... А Б В Г Д Е Ж З И К Л М Н О П Р С Т У Ф Х Ц Ч Ш Щ Э Ю Я

реферат скачать
ПОИСК
Введите фамилию автора:


Шпора: Ответы на билеты по курсу АХД по учебнику Савицкой

расхода материальных ресурсов на единицу продукции и цен па сырье и материалы.

Количество расходованных материальных ресурсов на единицу про­дукции

может измениться за счет качества материалов, замены одно­го вида другим,

техники и технологии производства, организации материально-технического

снабжения и производства, квалифика­ции работников, изменения норм расхода,

отходов и потерь и т.д. Эти причины устанавливаются по актам о внедрении

мероприятий, изве­щениям об изменении нормативов затрат от внедрения

мероприятий

и др.

Стоимость сырья и материалов зависит также от их качества,

внутригрупповой структуры, рынков сырья, роста цен на них в связи с инфляцией,

транспортно-заготовительных расходов и др.

Зная факторы изменения расхода материальных ресурсов на еди­ницу продукции и

их стоимости, влияние их на уровень материало­емкости можно определить

следующим образом:

АМЕ,. = АМЗХ./ВППЛ,

где ДМЕд.., ДМЗХ. — абсолютный прирост соответственно

материало­емкости и материальных затрат за счет /-го фактора.

Если какой-либо фактор воздействует одновременно на сумму! материальных

затрат и объем производства продукции, то расчет про-1 изводится по формуле:

1

Шпора: Ответы на билеты по курсу АХД по учебнику Савицкой

Например, за счет использования более качественной ткани для пошива пальто

сумма материальных затрат возросла на 5300 тыс. руб., а стоимость

произведенной продукции - на 4700 тыс. руб. Материа­лоемкость из-за этого

повысилась на

Шпора: Ответы на билеты по курсу АХД по учебнику Савицкой

Как уже говорилось, одним из показателей эффективности ис­пользования

материальных ресурсов является прибыль на рубль ма­териальных затрат.

Ее повышение положительно характеризует ра­боту предприятия. В процессе анализа

необходимо изучить динами­ку данного показателя, выполнение плана по его

уровню, провестц межхозяйственные сравнения и установить факторы изменения erdi

величины. Для этого можно использовать следующую факторную модель:

j

Шпора: Ответы на билеты по курсу АХД по учебнику Савицкой

Шпора: Ответы на билеты по курсу АХД по учебнику Савицкой

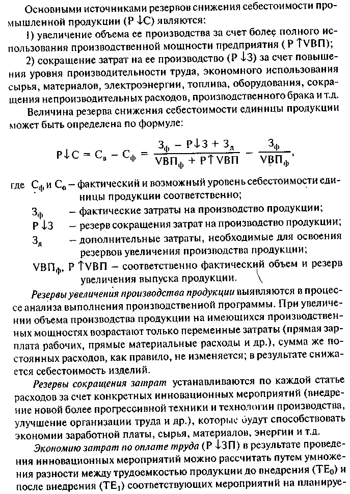
27.Анализ издержек производства и реализации продукции. Основные направления

совершенствования анализа себестоимости продукции в условиях рынка.

28.Показатели себестоимости продукции и их анализ.

29.Общая оценка себестоимости продукции.

Себестоимость продукции - важнейший показатель экономичес­кой эффективности

ее производства, отражающий все стороны хо­зяйственной деятельности и

аккумулирующий результаты использо­вания всех производственных ресурсов. От

его уровня зависят фи­нансовые результаты деятельности предприятий, темпы

расширен­ного воспроизводства, финансовое состояние субъектов

хозяйство­вания.

Анализ себестоимости продукции, работ и услуг позволяет выяс­нить тенденции

изменения данного показателя, выполнение плана по его уровню, влияние

факторов на его прирост, резервы, а также дать оценку работы предприятия по

использованию возможностей снижения себестоимости продукции.

Источники информации: данные статистической отчетности

«От­чет о затратах на производство и реализацию продукции (работ, ус­луг)

предприятия (организации)», плановые и отчетные калькуляции себестоимости

продукции, данные синтетического и аналитическо­го учета затрат по основным и

вспомогательным производствам и т.д.

Объекты анализа себестоимости продукции:

• полная себестоимость продукции в целом и по элементам за­трат;

• уровень затрат на рубль выпущенной продукции;

• себестоимость отдельных изделий; отдельные статьи затрат.

Анализ себестоимости продукции обычно начинают с изучения полной

себестоимости продукции в целом и по основным элементам зат­рат (табл.

5.1).

Общая сумма затрат на производство продукции может изменить­ся из-за:

' объема производства продукции; ' структуры продукции;

уровня переменных затрат на единицу продукции;

суммы постоянных расходов.

Шпора: Ответы на билеты по курсу АХД по учебнику Савицкой

При изменении объема производства продукции возраста ют толь­ко переменные

расходы (сдельная зарплата производственных рабочих, прямые материальные

затраты, услуги), постоянные расходы (амор­тизация, арендная плата,

повременная зарплата рабочих и админис­тративно-управленческого персонала)

остаются неизменными в краткосрочном периоде (при условии сохранения прежней

производственной мощности предприятия).

Зависимость общей суммы затрат от объема производства показана на рис. 5.1.

Шпора: Ответы на билеты по курсу АХД по учебнику Савицкой

На оси абсцисс откладывается объем производства продукции, а на оси ординат —

сумма постоянных и переменных затрат. Из рисунка видно, что с увеличением

объема производства сумма переменных расходов возрастает, а при спаде

производства, соответственно, уменьшается, постепенно приближаясь к линии

постоянных затрат.

Линия затрат при наличии постоянных и переменных расходов представляет собой

уравнение первой степени

Шпора: Ответы на билеты по курсу АХД по учебнику Савицкой

Данные для факторного анализа общей суммы затрат с делением затрат на

постоянные ч переменные приведены в табл. 5.2 и 5.3.

Шпора: Ответы на билеты по курсу АХД по учебнику Савицкой

Из табл. 5.3 видно, что в связи с недовыполнением плана по призводству продукции

на 5% (Кувп = 0,95) сумма затрат уменьшилае на 2325 тыс. руб. (63

675 - 66 000).

За счет изменения структуры продукции сумма затрат возрос на 3610 тыс. руб.

(67 285 — 63 675). Это свидетельствует о том, что общем объеме производства

увеличилась доля затратоемкой продукции.

Шпора: Ответы на билеты по курсу АХД по учебнику Савицкой

Из-за повышения уровня удельных переменных затрат перерасм затрат на

производство продукции составил 7543 тыс. руб. (74 82S -67285).

Постоянные расходы возросли по сравнению с планом | 6682 тыс. руб. (81 510 —

74 828), что также явилось одной из прич!| увеличения общей суммы затрат.

Таким образом, общая сумма затрат выше плановой на 15 510т руб. (.81 510 — 66

000), или +23,5%, в том числе за счет измене»

объема производства продукции и ее структуры возросла на 1285 тыс. руб. (67

285 - 66 000), а за счет роста себестоимости продукции - на 14 225 тыс. руб.

(81 510 - 67 285), или на 21,5%.

В свою очередь, себестоимость продукции зависит от уровня ресурсоемкости

производства (трудоемкости, материалоемкости, фондо­емкости, энергоемкости)

и изменения цен на потребленные ресурсы в связи с инфляцией. В целях

более объективной оценки деятельности пред­приятий и более полного выявления

резервов при анализе себестои­мости продукции необходимо учитывать влияние

внешнего инфляци­онного фактора. Для этого фактическое количество потребленных

ре­сурсов на производство продукции нужно умножить на изменение сред­него

уровня цены по каждому виду ресурсов и результаты сложить

ДЗц=Х(ДЦ,..Р,ф).

На анализируемом предприятии за счет данного фактора общая сумма затрат на

производство продукции возросла на 16 810 тыс. руб. Следовательно, за счет

снижения уровня ресурсоемкое™ продукции (трудоемкости, расхода материалов на

единицу продукции) затраты снизились на:

ДЗр = ДЗобщ-ДЗц= 14225- 16 810 =-2585 тыс. руб.

В процессе анализа необходимо оценить также изменения в струк­туре по

элементам затрат. Уменьшение доли заработной платы и увеличение доли

амортизации свидетельствуют о повышении техни­ческого уровня предприятия, росте

производительности труда. Удель­ный вес зарплаты сокращается и втом случае,

если увеличивается доля комплектующих деталей, что свидетельствует о повышении

уровня кооперации и специализации предприятия.

Как видно, из табл. 5.1, перерасход произошел по всем элемен­там, и особенно

по материальным затратам. Увеличилась сумма как переменных, так и постоянных

расходов. Изменилась несколько и структура затрат: увеличилась доля

материальных затрат и амортиза­ции основных средств в связи с инфляцией, а

доля зарплаты несколько уменьшилась.

30.Факторный анализ затрат на 1 рубль продукции.

5.2. Анализ затрат на рубль произведенной продукции

Затраты на рубль произведенной продукции - очень важный обобщающий

показатель, характеризующий уровень себестоимости продукции в целом по

предприятию. Во-первых, он универсален, поскольку может рассчитываться в

любой отрасли производства, а во-вторых, наглядно показывает прямую связь

между себестоимостью и прибылью. Исчисляется данный показатель отношением

общей сум-

Шпора: Ответы на билеты по курсу АХД по учебнику Савицкой

Шпора: Ответы на билеты по курсу АХД по учебнику Савицкой

Шпора: Ответы на билеты по курсу АХД по учебнику Савицкой

На основании приведенных данных можно сделать вывод, что сумма прибыли

возросла в основном за счет роста цен на продукции предприятия, увеличения

удельного веса более рентабельной продук­ции и более экономного использования

ресурсов. Следует отметить также, что темпы роста цен на ресурсы опережают

темпы роста цен на продукцию предприятия, что свидетельствует об

отрицательном эффекте инфляции.

31.Анализ затрат и основные направления детализации анализа.

Шпора: Ответы на билеты по курсу АХД по учебнику Савицкой

Шпора: Ответы на билеты по курсу АХД по учебнику Савицкой

32.Анализ прямых материальных затрат в себестоимости продукции.

Шпора: Ответы на билеты по курсу АХД по учебнику Савицкой

Шпора: Ответы на билеты по курсу АХД по учебнику Савицкой

Шпора: Ответы на билеты по курсу АХД по учебнику Савицкой

Шпора: Ответы на билеты по курсу АХД по учебнику Савицкой

Шпора: Ответы на билеты по курсу АХД по учебнику Савицкой

33.Анализ прямых материальных затрат в себестоимости продукции.

Шпора: Ответы на билеты по курсу АХД по учебнику Савицкой

Шпора: Ответы на билеты по курсу АХД по учебнику Савицкой

Шпора: Ответы на билеты по курсу АХД по учебнику Савицкой

Шпора: Ответы на билеты по курсу АХД по учебнику Савицкой

34.Анализ комплексных расходов в себестоимости продукции.

Косвенные затраты в себестоимости продукции представлены следующими комплексными

статьями: расходы на содержание и эк­сплуатацию оборудования,

общепроизводственные и общехозяй­ственные расходы, коммерческие расходы. Анализ

этих расходов производится путем сравнения фактической их величины на рубль

продукции в динамике за 5-10 лет, а также с плановым уровнем от­четного

периода. Такое сопоставление показывает, как изменилась их доля в стоимости

продукции в динамике и по сравнению с пла­ном и какая наблюдается тенденция -

роста или снижения.

В процессе последующего анализа выясняют причины, вызвав­шие абсолютное и

относительное изменение косвенных затрат. По

Шпора: Ответы на билеты по курсу АХД по учебнику Савицкой

Шпора: Ответы на билеты по курсу АХД по учебнику Савицкой

Шпора: Ответы на билеты по курсу АХД по учебнику Савицкой

35.Особенности методики анализа переменных и постоянных расходов.

Очень важное значение в процессе управления з&1 имеет их деление на

постоянные и переменные в завй! от объема деятельности организации.

Шпора: Ответы на билеты по курсу АХД по учебнику Савицкой

Шпора: Ответы на билеты по курсу АХД по учебнику Савицкой

Шпора: Ответы на билеты по курсу АХД по учебнику Савицкой

Шпора: Ответы на билеты по курсу АХД по учебнику Савицкой

Шпора: Ответы на билеты по курсу АХД по учебнику Савицкой

36.Факторы и резервы снижения себестоимости продукции. Обобщение результатов

анализа.

Шпора: Ответы на билеты по курсу АХД по учебнику Савицкой

Шпора: Ответы на билеты по курсу АХД по учебнику Савицкой

Шпора: Ответы на билеты по курсу АХД по учебнику Савицкой

37.Анализ себестоимости изделия (единицы продукции).

производительности труда и средней зарплаты

Шпора: Ответы на билеты по курсу АХД по учебнику Савицкой

Шпора: Ответы на билеты по курсу АХД по учебнику Савицкой

38.Анализ и контроль за соотношением темпов роста.

Шпора: Ответы на билеты по курсу АХД по учебнику Савицкой

Шпора: Ответы на билеты по курсу АХД по учебнику Савицкой

39.Анализ поведения затрат, объема продаж и прибыли (CVP - analysis).

Шпора: Ответы на билеты по курсу АХД по учебнику Савицкой

Шпора: Ответы на билеты по курсу АХД по учебнику Савицкой

Шпора: Ответы на билеты по курсу АХД по учебнику Савицкой

40.Операционный рычаг и оценка эффекта операционного рычага.

41.Понятие центров затрат и ответственности, их использование в управлении

издержками на предприятии.

Шпора: Ответы на билеты по курсу АХД по учебнику Савицкой

Шпора: Ответы на билеты по курсу АХД по учебнику Савицкой

Шпора: Ответы на билеты по курсу АХД по учебнику Савицкой

42.Расчет и оценка влияния на себестоимость продукции использования труда,

материалов и основных производственных фондов. Анализ и оценка влияния

себестоимости на величину прибыли.

1Содержание и основные направления управленческого и финансового анализа. Современные направления развития экономического анализа в связи с переходом к рыночным условиям.

1

2Цели и задачи предприятия в рыночной экономике. Роль экономического анализа в разработке и принятии управленческих решений, его место в процессе управления.

8

3Показатели и факторы в экономическом анализе, основные направления их классификации. Виды связей аналитических показателей.

14

4Системный подход к анализу хозяйственной деятельности.

20

5Система формирования экономических показателей как база комплексного анализа.

21

6Методика комплексного экономического анализа и ее роль в обосновании бизнес-планов и текущих управленческих решений

24

7Значение и задачи анализа маркетинговой деятельности предприятия. Особенности формирования информационной базы анализа

27

8Обоснование производственной программы и плана сбыта продукции: анализ спроса на продукцию и услуги предприятия.

28

9Использование результатов анализа безубыточности для обоснования производственной программы и плана сбыта продукции

30

10Методика расчета факторов, воздействующих на объем выпуска продукции

31

11Методика расчета факторов, воздействующих на объем реализации продукции, работ и услуг

31

12Анализ объема производства и реализации (работ, услуг). Система показателей продукции и объема производства

34

13Анализ ассортимента и структуры выпускаемой продукции. Анализ влияния структурных сдвигов на экономические показатели работ предприятия.

38

14Анализ качества и конкурентоспособности продукции

40

15Анализ ритмичности производства и отгрузки продукции

44

16Взаимосвязь показателей выпуска, отгрузки и реализации продукции. Анализ выполнения обязательств поставки продукции

46

17Анализ производственного потенциала предприятия: понятие, структурные элементы анализа. Основные направления совершенствования анализа ресурсной базы предприятия

48

18Анализ состава, структуры, технического состояния и движения основных фондов организации

50

19Анализ эффективности использования основных фондов организации

52

20Анализ обеспеченности организации трудовыми ресурсами

55

21Анализ производительности труда

58

22Анализ использования средств на оплату труда

63

23Анализ использования рабочего времени

69

24Анализ эффективности использования трудовых ресурсов предприятия

72

25Анализ обеспеченности предприятия материальными ресурсами. Анализ выполнения плана материально-технического снабжения

75

26Анализ эффективности использования материальных ресурсов

81

27Анализ издержек производства и реализации продукции. Основные направления совершенствования анализа себестоимости продукции в условиях рынка

87

28Показатели себестоимости продукции и их анализ

88

29Общая оценка себестоимости продукции.

89

30Факторный анализ затрат на 1 рубль продукции

93

31Анализ затрат и основные направления детализации анализа

96

32Анализ прямых материальных затрат в себестоимости продукции

98

33Анализ прямых затрат в себестоимости продукции

103

34Анализ комплексных расходов в себестоимости продукции

107

35Особенности методики анализа переменных и постоянных расходов

110

36Факторы и резервы снижения себестоимости продукции. Обобщение результатов анализа

115

37Анализ себестоимости изделия (единицы продукции)

118

38Анализ и контроль за соотношением темпов роста производительности труда и средней зарплаты

119

39Анализ поведения затрат, объема продаж и прибыли (CVP - analysis)

120

40Операционный рычаг и оценка эффекта операционного рычага

123

41Понятие центров затрат и ответственности, их использование в управлении издержками на предприятии

124

42Расчет и оценка влияния на себестоимость продукции использования труда, материалов и основных производственных фондов. Анализ и оценка влияния себестоимости на величину прибыли.

127

Страницы: 1, 2, 3, 4, 5, 6, 7, 8


реферат скачать
НОВОСТИ реферат скачать
реферат скачать
ВХОД реферат скачать
Логин:
Пароль:
регистрация
забыли пароль?

реферат скачать    
реферат скачать
ТЕГИ реферат скачать

Рефераты бесплатно, курсовые, дипломы, научные работы, реферат бесплатно, сочинения, курсовые работы, реферат, доклады, рефераты, рефераты скачать, рефераты на тему и многое другое.


Copyright © 2012 г.
При использовании материалов - ссылка на сайт обязательна.